******bevictor伟德官网 - 韦德官方网站
  • 首页
  •   >   通知公告
  •   >   正文
  • 首页

    关于举办党校第50期党员发展对象培训班的通知

    发布日期:2024-05-28    来源:党委组织部    作者:党委组织部   编辑:党委组织部   审核:党委组织部   浏览次数:

    各二级党组织:

    为深入贯彻习近平新时代中国特色社会主义思想和党的二十大精神,认真贯彻习近平总书记关于党的建设的重要思想,做好党员发展工作,切实提高党员发展质量。根据《广东海洋大学发展党员工作实施细则》(广海大〔2021〕191号)、《中共广东海洋大学委员会关于入党积极分子与发展对象教育培训的实施意见(试行)》(广海大党〔2022〕156号)等文件精神和党校工作安排,学校党校决定于2024年6月3日至6月 14日举办第50期党员发展对象培训班,现就有关事项通知如下。

    一、培训对象

    截止2024年6月2日,已按相关要求与程序被二级党组织确定为党员发展对象。

    二、培训目的

    培训以习近平新时代中国特色社会主义思想为指导,深入学习贯彻党的二十大精神和习近平总书记关于党的建设的重要思想,教育引导党员发展对象坚定理想信念,牢记初心使命,毫不动摇坚持党的基本理论、基本路线、基本方略,深刻认识“两个确立”的决定性意义,增强“四个意识”、坚定“四个自信”、做到“两个维护”;坚持用马克思主义的立场、观点、方法观察时代、把握时代、引领时代,始终谦虚谨慎、不骄不躁、艰苦奋斗、勇毅前行,积极践行党的宗旨与优良传统,在日常的学习、工作与生活中发挥模范带头作用,为实现第二个百年奋斗目标、实现中华民族伟大复兴的中国梦而不懈奋斗。

    三、培训内容

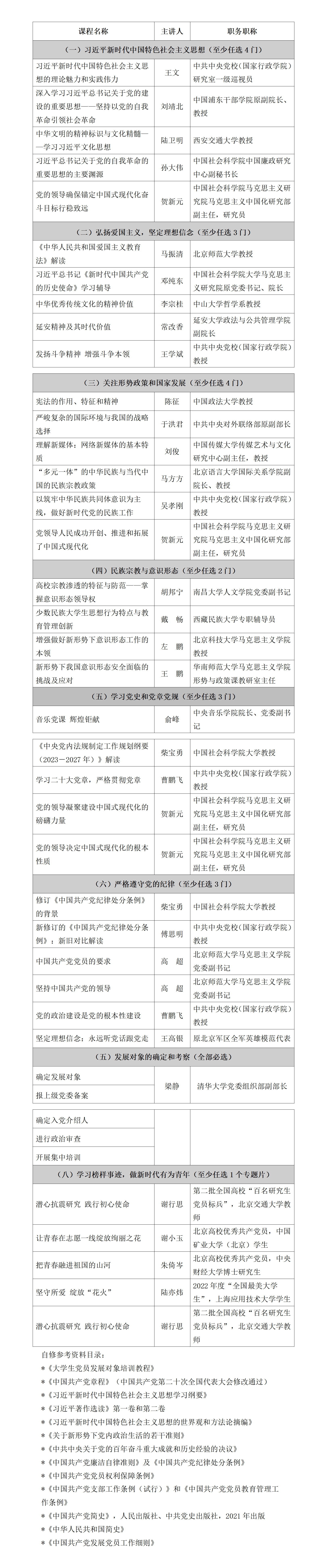
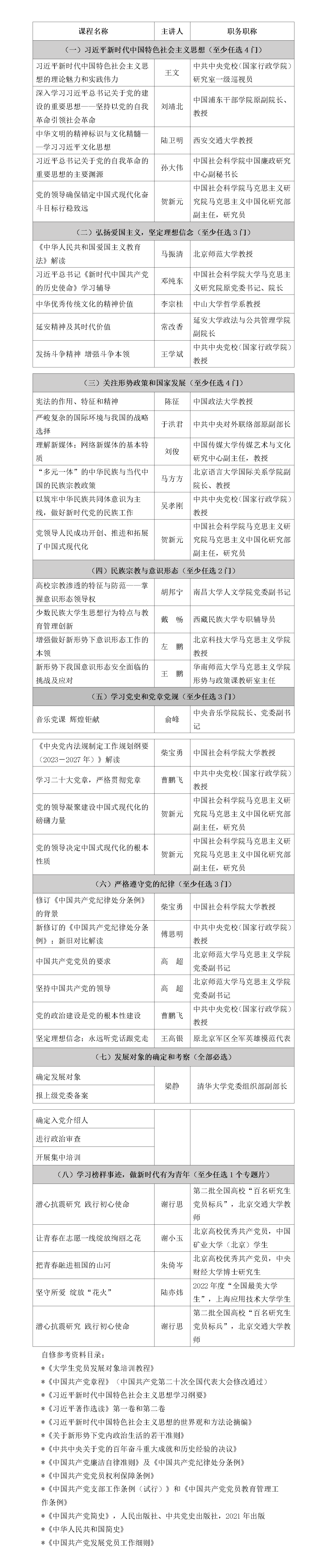
    习近平新时代中国特色社会主义思想、理想信念教育、形势政策和国家发展、党章党规党纪、民族宗教和意识形态、党史教育、发展对象的确定和考察、优秀党员事迹学习等,课程安排见附件。

    四、培训方式

    本次培训班采用网络课程学习结合在线考试的方式,具体包括课程学习、党课自修、撰写心得体会和在线考试等环节。

    课程学习:通过广东海洋大学网上党校平台(http://www.tcc.edu.cn/h/subject/gdou/)进行不少于26学时(每学时45分钟)理论课程学习。

    党课自修:以发放的教材和附件提供的资料目录开展自学。

    撰写心得体会:撰写1篇1000字左右的学习心得体会。

    在线考试:完成以上各学习环节后在广东海洋大学网上党校进行结业测试。

    五、考核方式

    学员在广东海洋大学网上党校完成不少于26学时(每学时45分钟)理论课程学习后才能参加考核,未完成26学时理论课程学习者考核不合格。培训结业考核由参训表现、撰写参训心得体会(不少于1000字)和在线考试三部分构成,其中参训表现成绩主要根据学员的分组研讨、学习笔记及其它相关表现情况进行评定,占30%,参训心得体会占10%,结业考试成绩占60%,总成绩在80分以上者为合格,颁发结业证书。

    凡出现以下情况之一的将不颁发培训结业证书:

    1.心得体会或广东海洋大学党校学员登记表中“学习总结”部分有明显抄袭或雷同的;

    2.综合成绩在80分以下的。

    六、相关要求

    各二级党组织要高度重视党员发展对象的培养与教育工作,严格把关,加强管理,指定专人督促指导发展对象按时完成课程学习、党课自修、撰写心得体会和在线考试等环节的工作,并积极配合党校开展的相关工作,及时将参训心得体会及参训表现的成绩报送学校党校。

    七、报名材料

    填报注意事项:

    1.附件1的资格审查表为二级党组织本期培训班三类学员(本科生、研究生、教职工)的汇总情况,学员类型为研究生、退伍复学学生或教职工的需在备注中注明。附件1学员总数应等于附件2、3、4加在一起的总数。

    2.附件1-5中学员的手机号将作为在线课程培训及考试的账号,学员报名时务必准确填报目前在用的手机号码,各二级党组织务必认真仔细核对学员的手机号码,以免影响培训和考试。

    3.各二级党组织务必认真严格审核每位学员的参训资格,仔细核对相关信息后签字盖章。

    4.附件5的分组安排原则上以支部为单位,以便组织开展小组研讨,人数较少的支部可以联合开展。

    各二级党组织于5月29日前,将报名材料附件1-5电子文档打包,以“XX党委第50期党员发展对象培训班报名表”命名,发送到邮箱gdoudxb@163.com,纸质材料同时报送党委组织部党校办(行政楼512室)。

    联系人:曾令梅,联系电话:13828253698。

                                                                                                           中共广东海洋大学委员会党校

                                                                                                                      2024年5月16日



    50党员发展对象培训必修课程列表





    版权所有©2026 bevictor伟德官网 - 韦德官方网站

    电话:0759-2383116  电子邮箱:zzb@gdou.edu.cn  办公地址:主校区行政楼5楼512室